Ciencia y Técnica Administrativa


Modelo de Sistema Viable: el pipeline de datos


Data pipeline para el planeamiento estratégico

Data Pipeline para el Modelo de Sistema Viable

En el marco de la dirección empresarial, las funciones funciones sustantivas de la administración se constituyen en un sistema dinámico de información gerencial . El gráfico "Pipeline Administrativo" representa nuestra metodología, en donde los datos, los procesos de racionalización, y la información resultante, imbrican los saberes teóricos y prácticos para construir el conocimiento buscado y establecer a la organización como un Modelo de Sistema Viable.

Etapas del Data Pipeline para un planeamiento organizacional :

  1. Diagnóstico Situacional (FODA): En esta etapa, el sistema carga los datos de la Visión de la Organización, particularmente los Objetivos y las Metas que más tarde conformarán la Cadena de Medios a Fines, incorpora los datos suministrados para describir las Fortalezas, las Oportunidades, las Debilidades, y las Amenazas; y cada un de los factores con un peso ponderado, para describir la realidad interna y externa de la organización. Con los datos provistos, con la aplicación racional del modelo FODA, se logra establecer el contexto estratégico de la organización. (Contexto: FODA)
  2. Refinería de Coherencia: Con la información elaborada en la etapa anterior, donde se han identificando las principales fuerzas que impulsarán o frenarán los objetivos y las metas establecidas, se podrán estudiar y mejorar las estrategias y tácticas propuestas en la primera face. Concretamente en esta estapa, el pipeline realiza un proceso de validación, permitiendo asegurar que las estrategias propuestas tengan una correlación lógica con los hallazgos del diagnóstico, evitando brechas entre las intenciones y las posibilidadades reales. (Análisis Estratégico)
  3. Métrica y Control (Tablero de Comando): En esta etapa, y en base a la información generada en las estapas anteriores, el pipeline estandariza la información en KPIs (Indicadores Clave de Desempeño), permitiendo que la gestión sea medible y auditable. Finalmente, el sistema evalúa la efectividad de los KPIs seleccionados para medir el nivel de cumplimiento de los Objetivos y las Estrategias establecidas; todo ello considerando el tipo, tamaño y mercado de la empresa; por último el sistema describe cómo el cumplimiento de estos indicadores impacta directamente en la creación de valor bajo el modelo de los 6 capitales del Reporte Integrado <IR>. (Control KPI)
  4. Capa de Inferencia (Ventaja Competitiva): El objetivo de esta última esta, es el de generar un análisis de las 5 Fuerzas de Porter: Potenciales Competidores, Competidores Actuales, Bienes Sustitutos, Proveedores, Clientes para ayudar a las empresas a encontrar la mejor posición estratégica dentro de la industria y que le permita alcanzar, en el contexto de su industria, un rendimiento relativo superior. (Efectividad Empresarial)
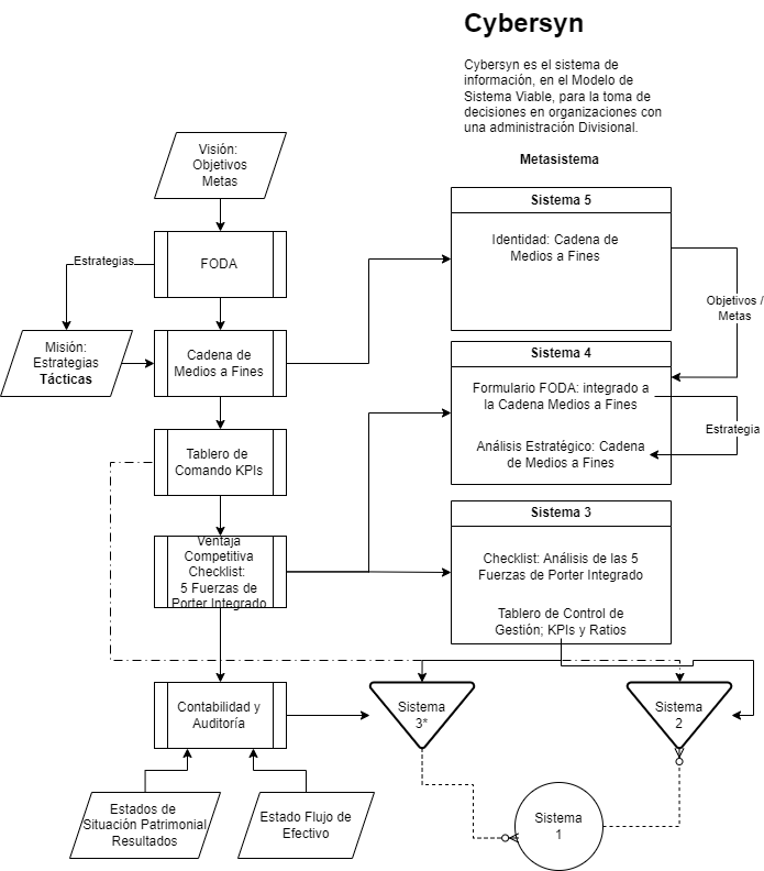
  5. Sala de Operaciones Cybersyn (Modelo de Sistema Viable): En este móduulo se representa al Sistema 5 - Identidad y Política (Propósito), que define los Fines Últimos. Qué somos y por qué existimos; al Sistema 4 - Inteligencia y Adaptación, dando la mirada externa hacia el futuro). Oportunidades y Metas; Sistema 3 - Control y Cohesión Operativa, indicando la gestión del 'Aquí y Ahora'. Fortalezas y Recursos Clave; y al Sistema 2 - Canales y Estabilización, coordinación de los ratios para controlar y evitar oscilaciones. (Sala de Operaciones Cybersyn).

¿Por qué un Pipeline?

A diferencia de los formularios tradicionales, este ecosistema utiliza una Estructura de Inferencia Guiada. Cada dato ingresado en las primeras etapas "viaja" y se enriquece, permitiendo que la IA final actúe como un Controller Estratégico Senior. El resultado no es una respuesta genérica, sino un diagnóstico de alta fidelidad, alineado con la identidad única de la organización y las exigencias del mercado actual.

Podrá identificar y serguir la secuencia de cada etapa mediante el menú que se encuentra en la parte superior de cada formulario:

Ingresar a Pipeline